市政府门户网站
|
关怀版
|
无障碍浏览
|
用户空间
|
@国务院 我来说
景德镇市教育体育局
首 页
政务资讯
政府信息公开
政务服务
政民互动
教育之窗
当前位置:
首页
>
政务公开
>
法定主动公开内容
>
重点领域
>
教育信息
公开方式:
主动公开
有效期:
长期有效
公开时限:
长期公开
公开范围:
面向全社会
信息索取号:
014544308/2026-07861
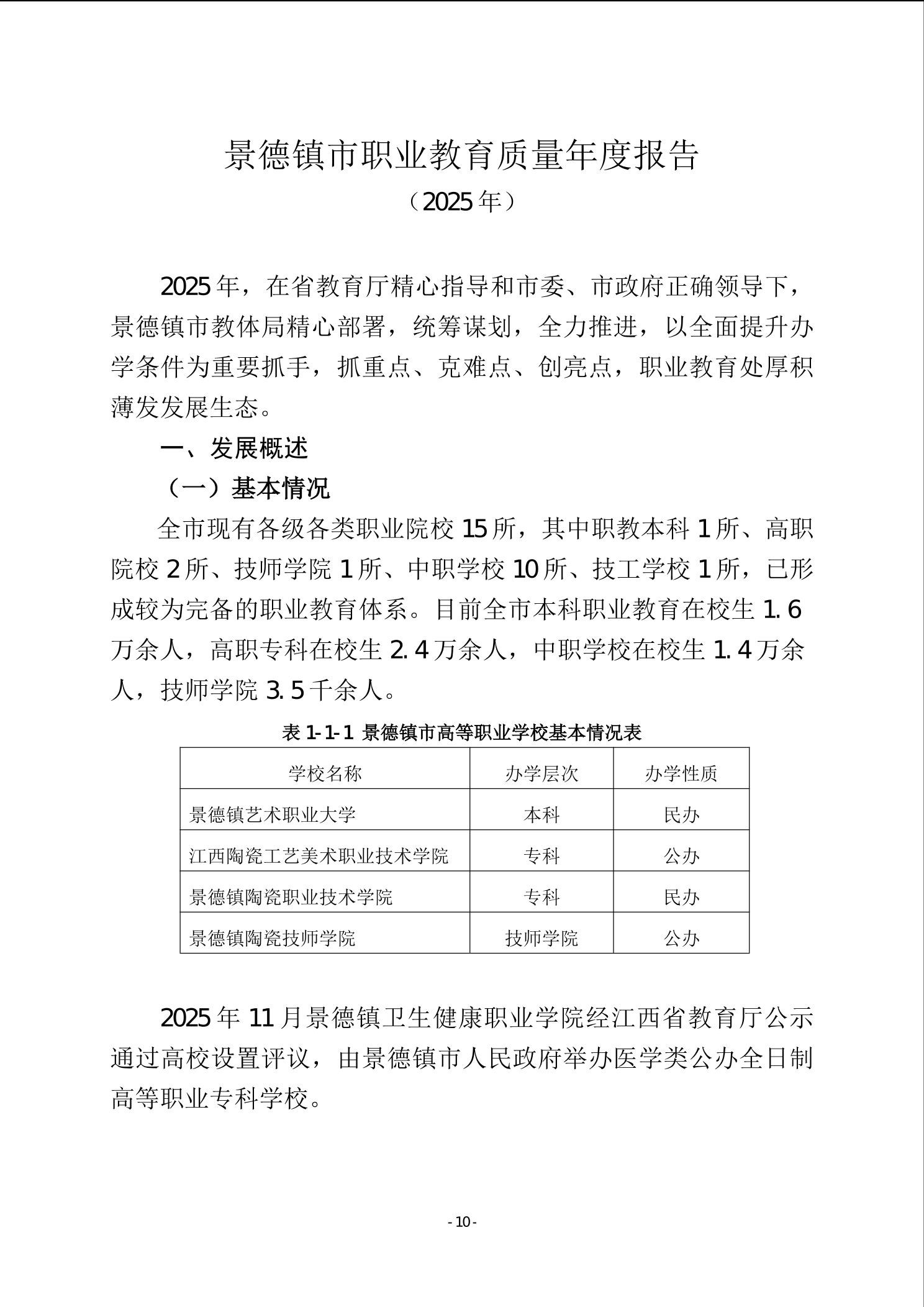
景德镇市2025年职业教育质量年度报告
来源:市教体局
发布时间:2026-02-11 16:34
访问量:
相关文档:
相关附件:
1080167
景德镇市2025年职业教育质量年度报告
20
市教体局
2026-02-11
9323
教育信息