1.今年初中学考什么时候进行?报考流程能和大家介绍一下吗?
2021年起,江西省将初中毕业考试、高中招生考试两考合一,统一规范为初中学业水平考试。也就是说,从今年开始,以前的中考就改革为了初中学考。考试时间和往年一样,安排在6月17日-6月19日期间举行。
初中学考的报考流程分为-报名-缴费-填志愿-考试-录取。目前正在进行的是填报志愿阶段,家里有考生还没有在网上填报志愿的要抓紧了,填报志愿的截止时间为5月31日晚上12:00,在填报志愿期间,考生可以按照自己的意愿不限次数修改志愿,确定好志愿情况后,一定要记得点击提交按钮。
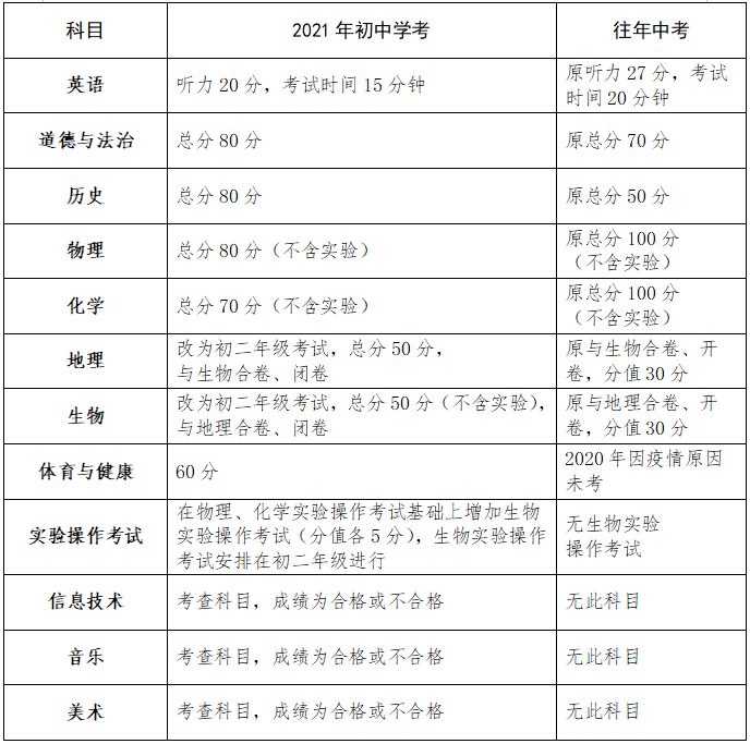
2.今年初中考试科目及分值有什么变化?
初中学考除语文、数学、英语总分仍与往年一样(各科总分均为120分),其余科目及分值均有相应变化:

2021届初三学生的地理、生物科目仍实行同场合卷、开卷考试,各按30分的分值计入招生录取总分。
3.今年要提高普职比,今年普职比大概要达到多少?
按照江西省教育厅《关于做好2021年度高中阶段招生计划管理工作的通知》(赣教规划字[2021]5号)要求,2022年招生职普比要达到50:50。2021年,我市高中阶段学校招生职普比要达到45:55。
4.今年初中学考优惠政策和以前有什么不同?
(1)2021年起,应届初中毕业生在初中阶段被评为省级“三好学生”和“优秀学生干部”不再享受加5分的优惠政策;
(2)新冠肺炎疫情防控一线医务人员子女的教育优待政策调整为:在新冠肺炎疫情防控过程中牺牲被认定为烈士的一线医务人员的子女,在入学升学方面参照公安烈士子女优待政策执行。
5.师范定向招生录取政策有变化吗?乐平招收多少人?昌江区多少人?有什么要求?
2021年,师范定向招生录取的最低控制分数线和最低等级控制线不得低于当地普通高中录取计分科目总分的70%,去年为65%。
今年乐平市招收70名师范定向生,昌江区招收8名师范定向生。报考师范定向类的考生必须是志愿从事乡村教育事业,且户籍是乐平市、昌江区的应届初中毕业生。
6.今年各校招生计划和录取顺序是怎样的?
(1)市直普高招生计划:景德镇一中1000人(含自主招生50人);景德镇二中800人(含自主招生50人);景德镇三中文化班100人、艺术班50人;景德镇市外国语学校文化班200人、体艺班100人;景德镇七中文化班150人、美术班300人、音乐和播音班50人、书法班50人;景德镇市第十六中学250人;景德镇市昌河中学文化班250人、文科实验班50人;景德镇市第十九中学250人;景德镇市第二十六中学文化班150人、美术班50人、体艺班50人。
(2)市直职高招生计划:景德镇市第一中专700人;市机电工程学校500人;技校2000人;卫校1700人;体校150人。
(3)普通高中录取顺序
7月9日,重点高中统招录取。
7月12日,昌河中学文科实验班。
7月20日,重点高中均衡生录取。
7月23日,重点建设高中录取。
7月26日,一般高中录取。
赣公网安备36020002000107号
