市政府门户网站
|
关怀版
|
无障碍浏览
|
用户空间
|
@国务院 我来说
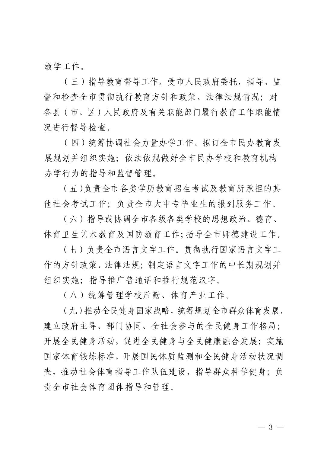
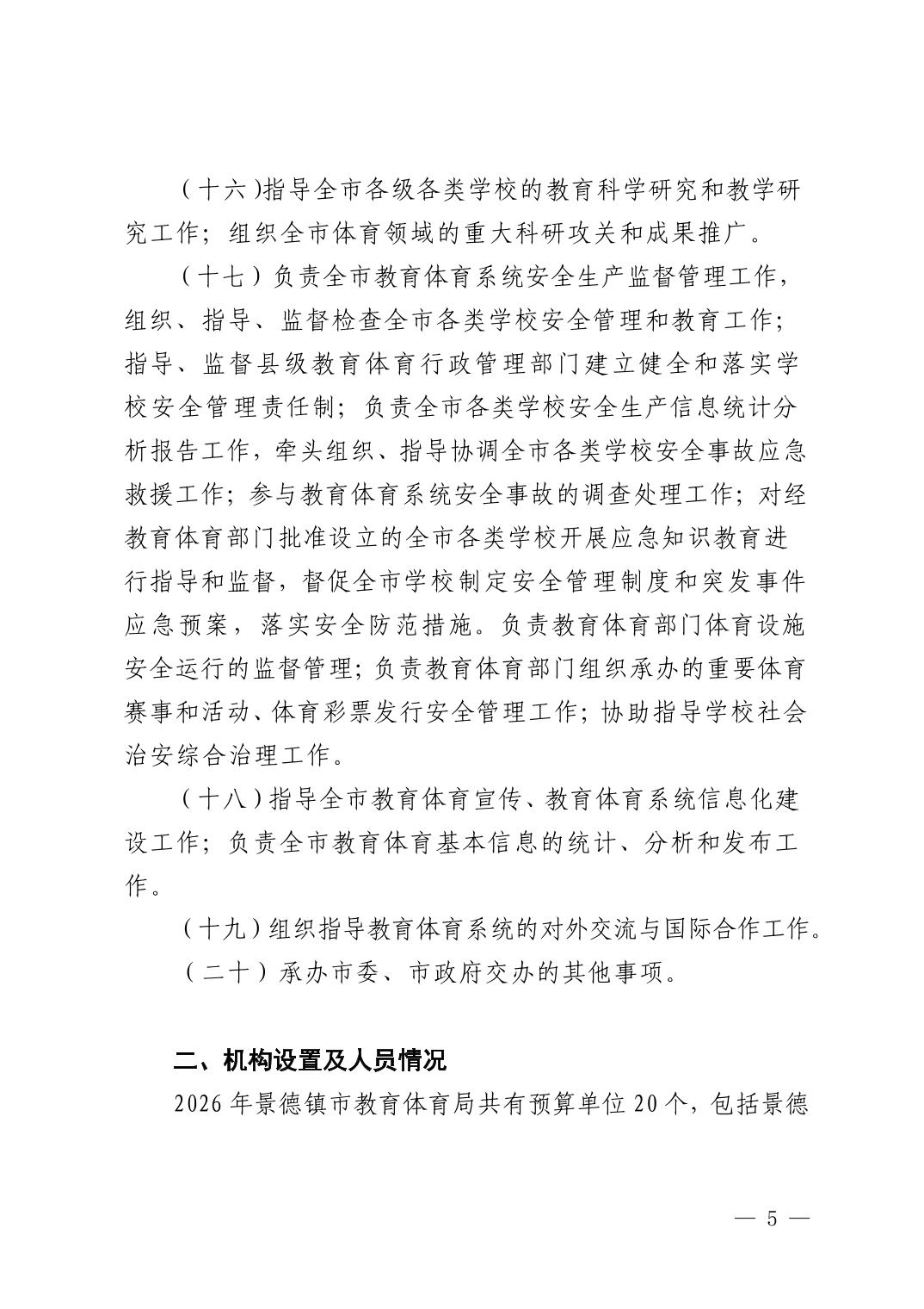
景德镇市教育体育局
首 页
政务资讯
政府信息公开
政务服务
政民互动
教育之窗
当前位置:
首页
>
政务公开
>
法定主动公开内容
>
部门预决算
公开方式:
主动公开
有效期:
长期有效
公开时限:
长期公开
公开范围:
面向全社会
信息索取号:
014544308/2026-08565
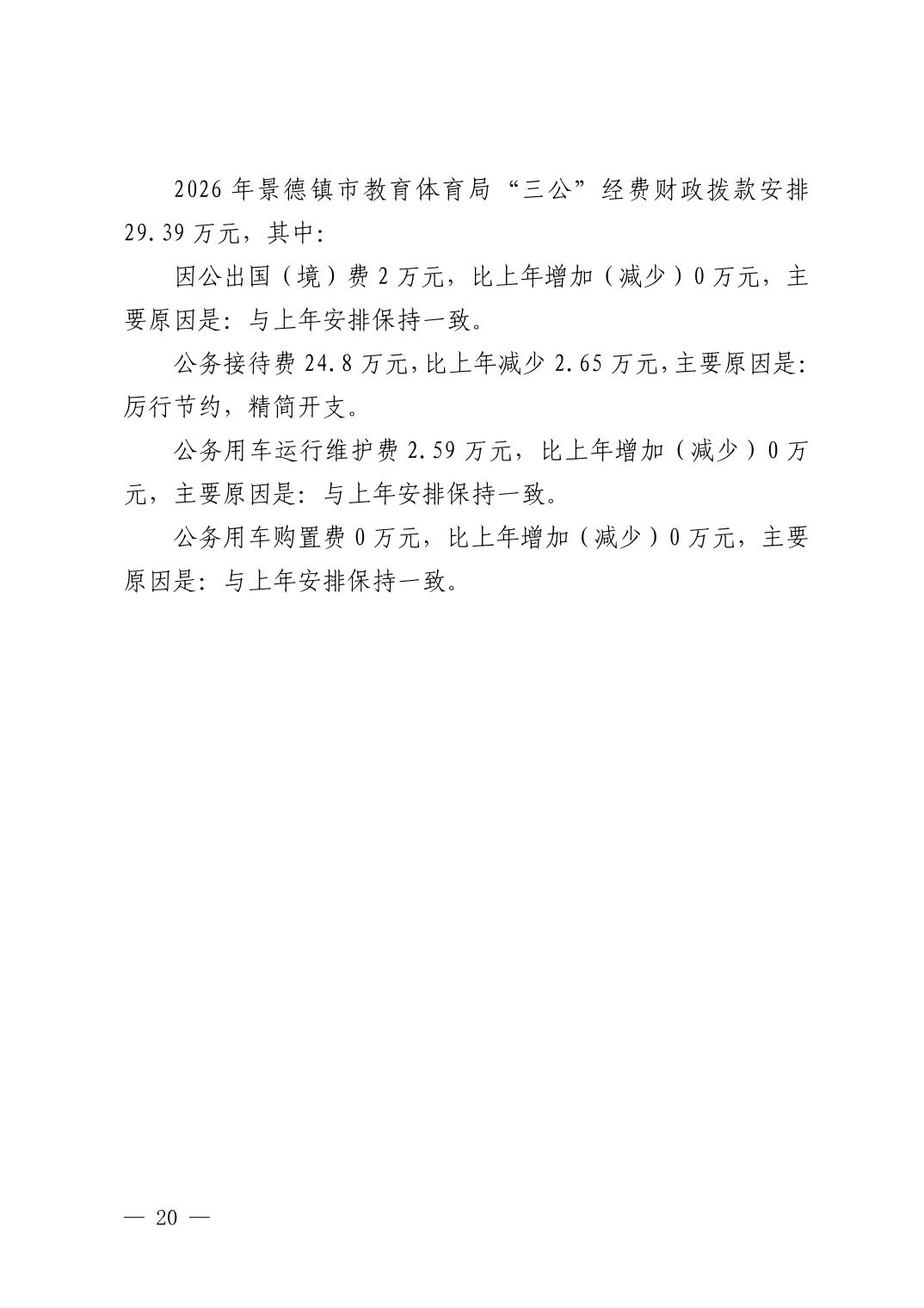
景德镇市教育体育局2026年部门预算
来源:市教体局
发布时间:2026-03-01 11:41
访问量:
相关文档:
相关附件:
1081801
景德镇市教育体育局2026年部门预算
20
市教体局
2026-03-01
29826
部门预决算